
Todayโs Highlights:
๐งโ๐ผ Anthropic Launches Claude Cowork
๐ฌย Apple Introduces Creator Studioย
๐งฌ Google AI Releases MedGemma-1.5
๐ง Salesforce Debuts Smart Slackbot for Workflows
๐ค Boston Dynamics Unveils Factory-Ready Atlas Robot
๐ฌ PixVerse Raises $60M for Instant AI Videos
๐ช Pentagon Launches Full-Throttle AI Strategy
๐ธ Meta Lays Off VR Staff, Refocuses on AI
๐ฅ Veo 3.1 Delivers Vertical 4K Video Magic
Read Time: 4 mintue
Turn AI Into Extra Income
You donโt need to be a coder to make AI work for you. Subscribe to Mindstream and get 200+ proven ideas showing how real people are using ChatGPT, Midjourney, and other tools to earn on the side.
From small wins to full-on ventures, this guide helps you turn AI skills into real results, without the overwhelm.
LATEST AI NEWS
ANTHROPIC
๐งโ๐ผ Anthropic Launches Claude Cowork
Anthropic has introduced Claude Cowork, a new general-purpose AI agent that can read, analyze, and create files directly on a userโs computer, positioning it as an autonomous work assistant for non-technical users.
The Details:
Claude Cowork can reorganize files, turn receipts into spreadsheets, and draft documents from notes across a desktop
Itโs described as โClaude Code for the rest of your work,โ but designed for everyday users, not programmers
The tool works autonomously and feels more like assigning tasks to a coworker than chatting back and forth
Cowork is available as a research preview to Max subscribers on $100 or $200 monthly plans
Anthropic warns about agent security risks like prompt injection and advises cautious use during early adoption
Why it matters:
AI agents are moving from assistants to operators. By bringing file-level autonomy to non-technical users, Anthropic is pushing deeper into enterprise productivity and directly challenging tools like Microsoft Copilot. If Cowork proves reliable, it could compress entire categories of task-specific AI tools into a single agent.
APPLE
Apple has unveiled Creator Studio, a new subscription bundle that brings together its pro creative apps and premium iWork content into a single monthly plan aimed at creators.
The Details:
Creator Studio costs $12.99/month or $129/year, with a discounted $2.99/month plan for students and educators
The bundle includes Final Cut Pro, Logic Pro, Pixelmator Pro (now on iPad), Motion, Compressor, and MainStage
Premium content is unlocked in Keynote, Pages, and Numbers, with Freeform joining later
Major updates include AI-powered features like Transcript Search, Visual Search, Beat Detection, and Montage Maker in Final Cut Pro
Apple is also adding smarter tools to Logic Pro and iWork, including natural language search, formula generation, and presentation drafting
Why it matters:
Apple is bundling its creative ecosystem to keep creators locked in and paying monthly, while quietly pushing AI deeper into pro workflows. At this price point, Creator Studio undercuts many third-party tools and positions Apple as a serious all-in-one platform for video, music, and design.
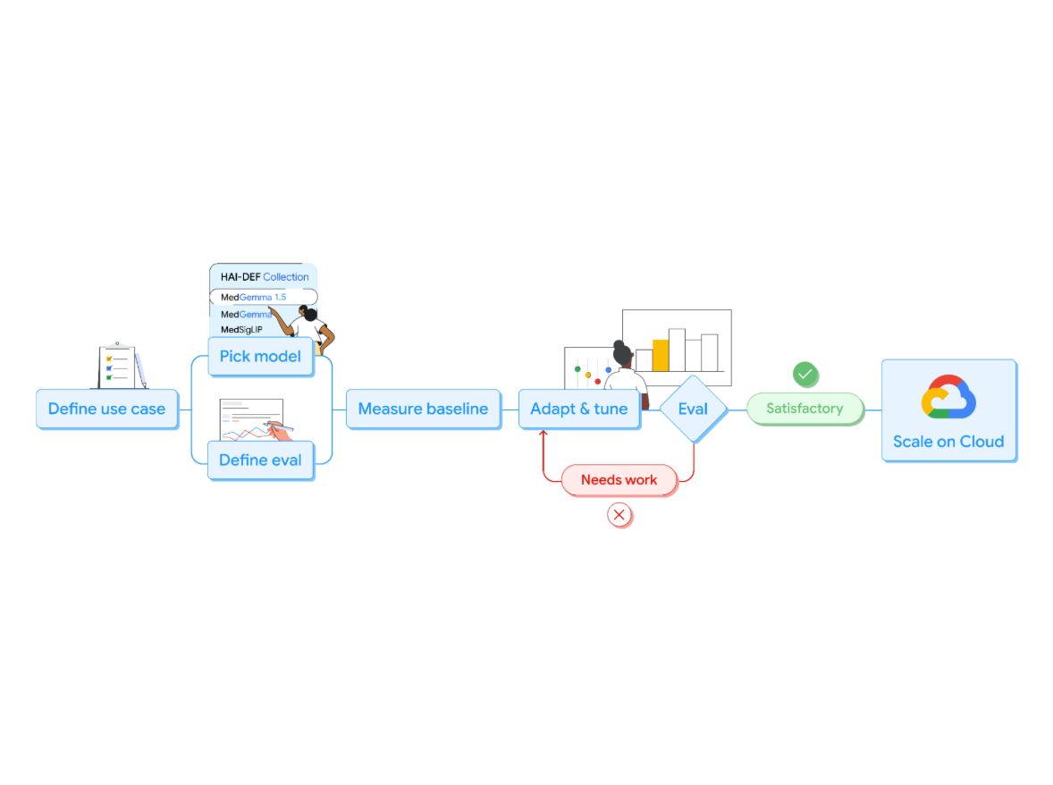
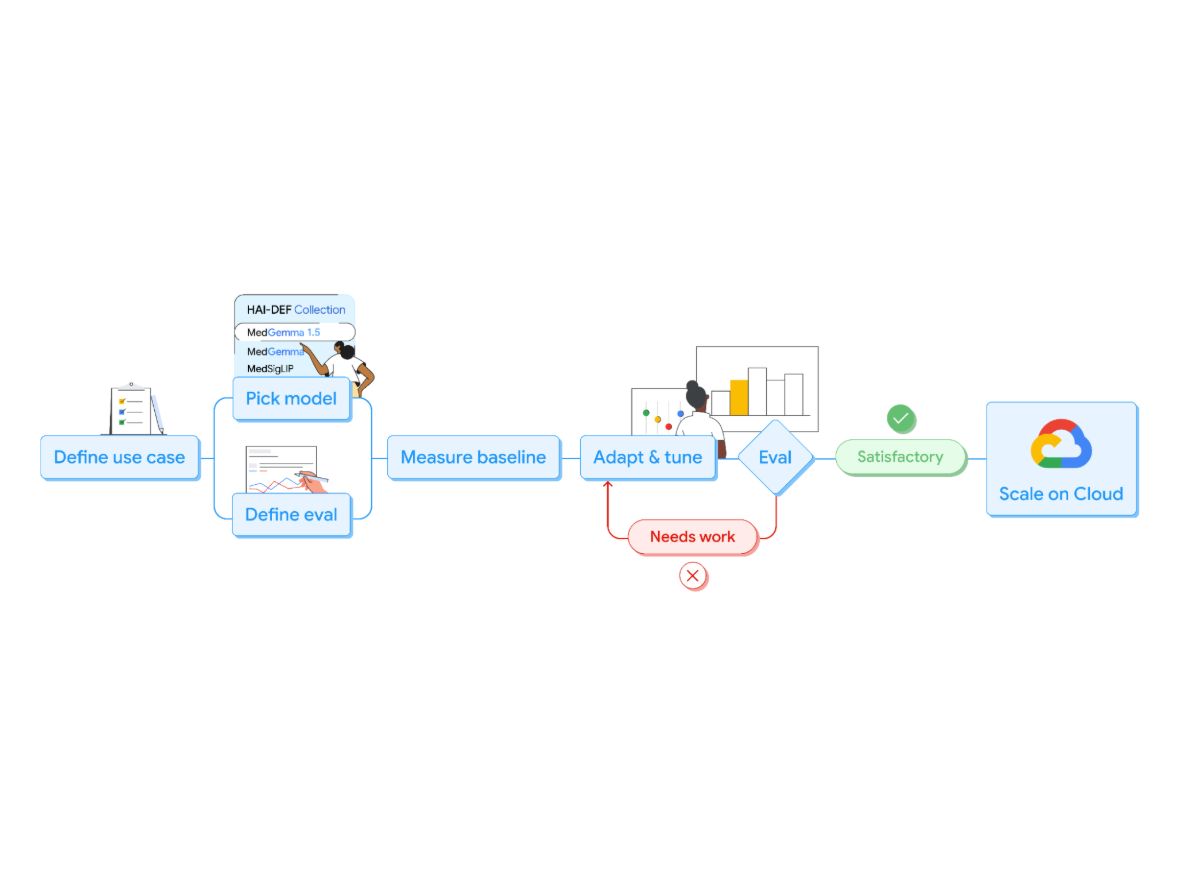
Google has unveiled MedGemma-1.5, an upgraded open medical AI model designed to handle complex clinical data and healthcare workflows more accurately.
The Details:
MedGemma-1.5 improves reasoning across medical text, lab reports, and clinical documentation
The update expands support for medical imaging, including CT scans, MRIs, and pathology slides
Google also introduced MedASR, a medical speech-to-text model optimized for clinical dictation
Models are available via Hugging Face and Google Cloud under Googleโs Health AI Developer Foundations
Google says the release targets research, healthcare developers, and enterprise medical applications
Why it matters:
Healthcare AI demands precision. By releasing MedGemma-1.5 as an open model, Google is pushing advanced medical AI into the hands of researchers and builders, accelerating innovation while raising the bar for safety, validation, and real-world clinical use.
AI TUTORIAL
Make.ad uses AI to transform your product photos into polished, attention-grabbing ad visualsโno design skills or photoshoots needed.

How to Use:
Visit make.ad and sign up for a free account
Upload a product image or paste your product URL
Enter a tagline or prompt describing the look you want
Let AI instantly generate branded, ad-ready mockups and scenes
Preview, tweak visuals to match your brand, then download your ads
๐ Try it free today at make.ad โ elevate your product visuals in seconds!
MORE AI & TECH NEWS
Salesforce has launched an upgraded AI assistant in Slack that reads messages and files to schedule meetings, draft documents, and automate tasks. Available for premium users, it aims to save time by deeply understanding team context.
Meta is cutting 10% of its Reality Labs division as it shifts attention from metaverse to AI. The move follows disappointing reception to Llama 4 and signals a pivot in long-term strategy.
Alibaba-backed PixVerse raised $60M to expand its fast-growing AI video platform. With 100M+ users, it turns text/images into videos and plans to grow into gaming and ads.
Zuckerbergโs new โMeta Computeโ project aims to build massive AI infrastructureโtens of gigawatts worthโled by top tech leaders and in partnership with governments.
Microsoft revealed a five-point plan to make its AI datacenters community-first: paying local energy bills, minimizing water use, creating jobs, and funding nonprofits.
The U.S. military just dropped its AI Acceleration Plan to dominate future warfare. Backed by Trump, itโs investing big in battle AI, simulations, and fast-track intelligence workflows.
Googleโs Veo 3.1 brings vertical 9:16 video to mobile creators, with 4K upscaling and character consistency. Itโs now live in Gemini, YouTube Shorts, Vertex AI, and more.
NEW AI TOOLS TO 10X YOUR PRODUCTIVITY
๐ Rose AI - Cloud platform for financial data analysis & visualization
๐ฌ DupDub - AI tool for fast multimedia content creation
๐ฃ Gliglish - AI app for interactive language learning
๐ ClassPoint AI - Generate quiz questions from slides instantly
๐ค MyVocal AI - Rapid voice cloning & text-to-speech platform
โก Fal.ai - Build apps with generative media AI models
โ๏ธ Cutout.Pro - All-in-one AI suite for photo & video editing
AI MEME OF THE DAY
SPONSOR US
AI Insights newsletter is read by thousands of AI and Tech professionals/enthusiasts around the world.
Get in touch to get your product seen today!
Or email us at: [email protected]
THANK YOU FOR READING
FEEDBACK
How would you rate today's newsletter?
We'd love to hear your feedback or any interesting thoughts you have!
Please share by replying to this email.






